关于辽宁省2023年社会保险费全口径城镇单位就业人员平均工资调整补差征管事项的公告
发布时间:2023-09-04 13:21 来源:国家税务总局辽宁省税务局 浏览次数: 字号:[] [] []

尊敬的缴费人:

根据《关于公布2022年全省全口径城镇单位就业人员平均工资等有关问题的通知》(辽人社〔2023〕18号)文件相关规定,现将辽宁省(除大连)用人单位及自然人社会保险缴费工资调整补差相关事项公告如下:

一、用人单位缴费工资调整补差

(一)沈阳市企业基本养老保险和失业保险单位缴费人

在沈阳市经办机构参保企业基本养老保险、失业保险费的缴费人,通过【辽宁省电子税务局】-【社保费管理】-【社保费申报】-【用人单位日常缴费工资申报】模块重新申报需要补差职工的2023年度工资。重新申报后通过【辽宁省电子税务局】-【社保费管理】-【社保费申报】-【用人单位社保费申报】模块申报缴纳差额费款。

通过【用人单位日常缴费工资申报】模块申报工资后,若本年度内工资无变化,无需每月重复提交申报。

(二)沈阳市工伤保险单位缴费人

缴费人需根据1-8月份企业基本养老保险费的补缴差额基数,自行计算1-8月份工伤保险费补缴差额基数,通过【辽宁省电子税务局】-【社保费管理】-【管理服务】-【核定信息录入(社平补差)】手动录入差额补缴信息。

(三)其它地市单位缴费人

缴费人如需进行缴费工资调整补差,需先前往经办机构核定“社平工资调整补差”数据后,通过【辽宁省电子税务局】-【社保费管理】-【社保费申报】-【用人单位特殊缴费申报】模块申报。

二、灵活就业人员补差

灵活就业人员补差数据由税务部门生成,缴费人可通过辽宁省税务局“掌上办”、“辽事通APP”政府政务服务平台、各委托代征银行(金融机构)、签约扣款、办税服务厅等缴费渠道按属期顺序一次性或多次缴纳费款。

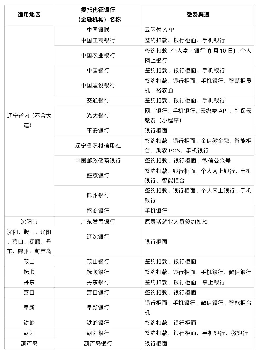
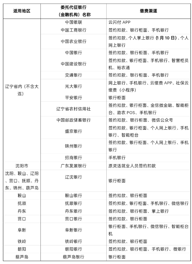
详细缴费渠道详见附件:《辽宁省自然人社保费缴费渠道汇总》

三、灵活就业人员补缴2022年度费款

根据《辽宁省人力资源和社会保障厅办公室 国家税务总局辽宁省税务局办公室 国家税务总局大连市税务局办公室关于部分行业阶段性实施缓缴企业社会保险费有关事项的通知》(辽人社办〔2022〕22号)的要求,以个人身份参加企业职工基本养老保险的个体工商户和各类灵活就业人员,2022年缴纳费款有困难的,可自愿暂缓缴费,2022年未缴费月度可于2023年底前进行补缴,缴费基数在2023年灵活就业人员缴费档次中自主选择,缴费年限累计计算。

经办机构已将补缴信息发送至税务机关,缴费人可通过批扣以外的缴费渠道补缴2022年灵活就业养老。若补缴档次或金额与实际不符,请缴费人前往参保经办机构申请调整,调整后通过税务部门缴费。

2022年度灵活就业养老保险缴款期限为2023年底前,且不参与本年度签约扣款,请有补缴需求的缴费人及时缴款。


附件:辽宁省自然人社保费缴费渠道汇总

一、签约扣款方式

原各地使用银行签约扣款方式的,签约扣款方式保持不变,具体签约扣款时间详见各地税务局官方通告。

二、辽宁省税务局“掌上办”缴费渠道

(一)辽宁税务微信公众号微办税

(二)辽宁移动办税APP

(三)支付宝-国家税务总局辽宁省税务局小程序

三、办税服务厅

四、政府政务服务平台辽事通APP已于2022年1月5日8:30对外提供缴费服务。

五、各委托代征银行(金融机构)缴费渠道

扫一扫在手机打开当前页